2026年南方医科大学申请-考核制招收全日制博士研究生报考公告(第2轮)
发布人:Sherry   发布时间:2026-04-22   阅读量:358

为进一步创新招生选拔机制,拓宽招生选拔渠道,吸引优秀创新人才,提高博士研究生的招生与培养质量,根据我校2026年全日制博士招生简章及有关规定,现将我校2026年申请-考核制博士招生工作(第2轮)有关事项通知如下:

一、招生方式及类别

申请-考核制方式招收全日制学术学位、专业学位博士研究生。

二、报考条件

1.拥护中国共产党的领导,具有正确的政治方向,热爱祖国,愿意为社会主义现代化建设服务,遵纪守法,品行端正,身心健康。

2.硕士研究生毕业或已获硕士学位的人员;应届硕士毕业生(最迟须在入学前毕业或取得硕士学位);获得学士学位6年以上(含6年,从获得学士学位之日算起到博士生入学之日)并达到与硕士毕业生同等学力的人员。

3.具有扎实的科研基础和能力、明确的研究方向和科研计划,本科或硕士阶段或工作经历具有相关专业学科背景。

4.申请者英语水平应达到以下条件之一:

①CET-6≥425或IELTS≥6或TOEFL≥80 或GRE≥305或TEM-4≥60或WSK(PETS 5)(外语水平证书有效期十年)。

②在英文国际期刊发表专业性的学术论文(学术论文有效期五年),学术论文须满足以下条件之一:中科院小类分区三区及以上第一作者(排名第一位);中科院小类分区二区及以上前三作者;中科院小类分区一区前四作者。(期刊分区以论文发表当年中国科学院文献情报中心公布的《期刊分区表》为准)。

5.具有2名报考同一学科专家(副高职称以上的博士研究生导师)推荐,附推荐信。

6.报考临床医学或口腔医学专业学位博士考生,除上述条件外,尚需符合以下条件之一:

(1)临床医学或口腔医学专业学位应届硕士研究生:要求已通过国家执业医师资格考试,获得《医师资格证书》,且最晚于入学时通过省级住院医师规范化培训并获得合格证书,否则录取考生的学位类型将于入学时由专业学位变更为学术学位。所报考博士专业与硕士学位培养专业原则上相同(或在相同二级学科范围)。

(2)临床医学或口腔医学本科毕业,并获得医学硕士、临床医学硕士或口腔医学硕士研究生毕业证或学位证的往届硕士研究生:要求在网上报名开始时间之前已获得《医师资格证书》,且已经通过省级住院医师规范化培训并获得合格证书。报考博士专业与住院医师规范化培训专业相同(或在相同二级学科范围),或与执业医师注册专业相同。

7.身体健康状况符合《普通高等学校招生体检工作指导意见》的体检要求。

8.报考录取类别为定向就业的申请者,除满足其他报考条件外,尚须满足以下条件:

①主持在研市级以上科研课题或参与在研国家级科研项目(排名前三);

②曾以第一作者或通讯作者身份发表与报考专业相关的学术论文;

③考生定向就业单位与所报考的导师工作单位一致。

9.符合所报考的我校学位评定分委员会制定的其他要求。

三、招生计划、学制

我校学术学位博士研究生基本学制为3年(仅临床医学)或4年(除临床医学以外学科),专业学位博士研究生基本学制为3年。

第2轮学术学位

第2轮专业学位

博士报名附件

说明:请考生严格按照招生导师专业报考,不按要求填报的报考数据一律无效。

四、报考流程

1.4月22日12:00-4月29日10:00进行网报:点击报名网址

2.申请者打印《报考攻读博士学位研究生登记表》,于4月29日17:00前将所有报考材料按顺序装订后寄出。

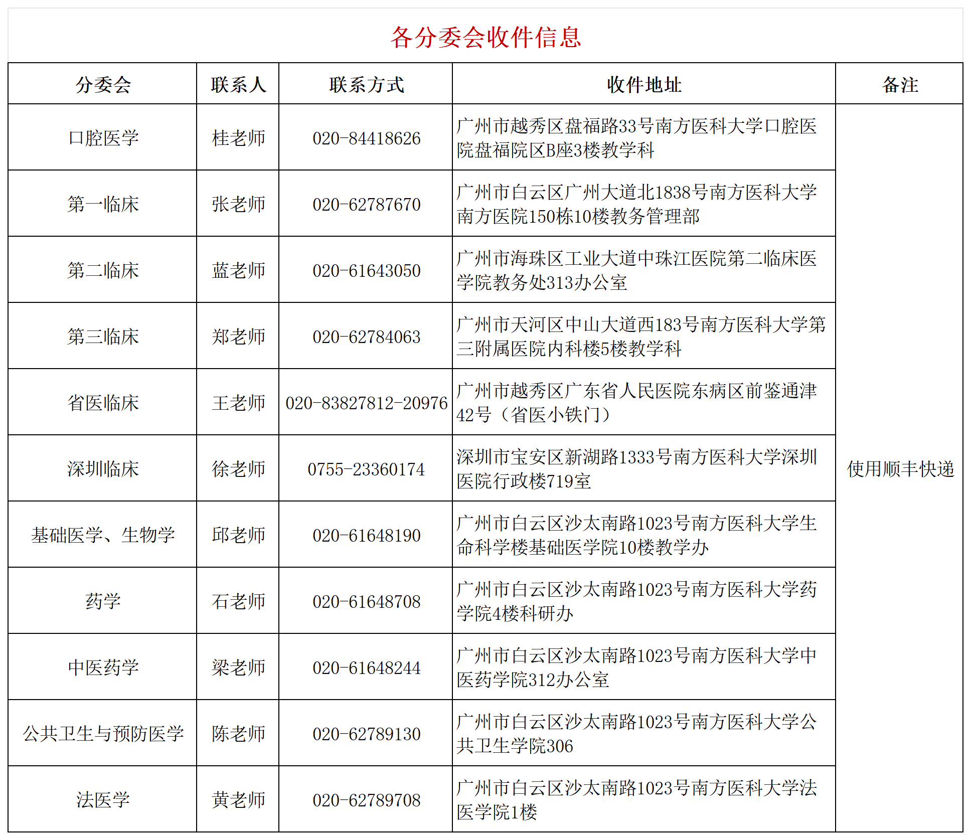
各分委会收件地址详见文末联系方式(报名材料以快递收单时间为准,逾期不再受理。建议使用顺丰快递以免漏送,假期期间请勿用同城快递)。

3.5月8日前,我校开展考生申请资格及材料审核,公布进入综合考核的考生名单;

4.5月9日-5月12日我校组织综合考核,确定拟录取名单。

5.缴纳报名费

缴费标准:200元/人。缴费时间方式待更新。

五、申请材料

考生在规定的时间内进行网上报名,并将以下申请材料按顺序排放后装订,寄到报考导师所属分委会:

1.报考攻读博士学位研究生登记表。

2.学历学位证明材料复印件:包括硕士学位证书、硕士毕业证书、学士学位证书、本科毕业证书。应届硕士毕业生提交硕士阶段成绩单及学生证,国(境)外学历申请者提交学位证书及教育部留学服务中心出具的认证报告。

3.科研能力证明材料复印件:包括公开发表论文、专著、专利授权书、科研项目、学术论文收录、获奖证书等体现申请者学术水平和科研能力的支撑材料。

4.报考临床医学或口腔医学专业学位博士需提供医师资格证、医师执业证和住院医师规培合格证书(应届生需出具在读学籍证明)的复印件。

5.报考定向就业考生还需在研课题证明、学术论文、工作证明。

6.其他材料:科研计划、2封专家推荐信、外语水平证明材料、身份证复印件、考生本人手写的承诺书、申请分委员会要求的其他材料。

注意:无需下载报名系统生成的信息表。

六、考核流程

1.申请资格及材料评审

由各分委会成立资格审核小组和材料评审小组。

根据分委会审核办法,资格审核小组按照报考条件对申请人员的申请资格及材料进行形式审核,申请人员资格审核通过后,方可进入下一轮选拔程序。

材料评审小组根据分委会审核办法,独立进行实名制评分(百分制),评委平均分作为考生的最终材料评审得分。各分委会按照评审得分排序,且根据招生计划按不高于1:3的遴选比例确定入围综合考核的申请者名单。

2.综合考核

综合考核内容一般包括思想与心理素质、外语能力测试、专业能力测试和综合面试四个部分。综合考核应坚持能力、素质与知识考核并重,着力加强对考生思想政治品质、专业素养、科研能力、创新潜质等方面的综合评价和全面考查。综合能力考核(百分制)合格线60分,综合能力考核不合格者,不予录取。各分委员会应根据自身学科专业特点,结合学校要求,在实施细则中明确综合考核的具体内容。

(1)思想与心理素质(不计入总分)

主要考核考生对党的路线、方针、政策的态度,是否参与邪教组织情况;考查考生思想道德和心理等各方面素质。该项目不计入总分,分为合格与不合格两个等级,不合格者淘汰。

(2)外语能力测试(满分50分)

内容:①读写能力:主要考察考生阅读和翻译外文文献的能力;②听说能力:可在专业能力考核与综合面试环节同时进行,也可单独组织。

(3)专业能力测试(满分150分)

内容:①专业基础考核(满分50分):主要考核考生对报考专业的基础理论、专业知识掌握程度,是否组织专业课笔试由各分委员会自行确定。②科研思维考核(满分50分):阅读文献,撰写报考导师指定内容的科研设计或科研综述;③实践操作能力:实验技能考核或临床技能考核(满分50分)。

专业能力测试合格线60分,考核不合格者,不予录取。

(4)综合面试(满分100分)

内容:主要考察考生的思想政治素质、专业基础理论、知识结构、科研潜质、创新意识和创新能力等方面的内容。考生一般需准备PPT,内容包括:基本情况(包括本人的学习工作经历、学术成果汇总)、研究工作汇报(可结合硕士期间的研究内容或自选以前从事过的研究项目)、科研计划汇报等。一般每位考生综合面试时间不少于20分钟。

七、其它说明

1.根据《南方医科大学博士研究生招生“申请-考核”制实施办法》的文件要求,录取为我校非定向博士研究生者须在入学前将全部人事档案、组织关系等转入我校;录取为我校定向博士研究生者,人事档案、组织关系等可不转入我校。我校各一级学科录取定向博士生比例不得超过总录取数的10%;且同一学科方向同一招生年度录取定向生不得超过该学科方向总录取数的50%;尚有未毕业定向博士生的导师,不得再招收定向博士生。

2. 申请人必须保证所有申请材料的真实性和准确性,对于弄虚作假、违反考试纪律的考生,一经查实将永久取消其报考我校博士研究生资格,已被录取者将被取消入学资格。

3.证书及有关材料原件暂不提交,在综合考核时携带备查,请勿邮寄,遗失责任自负。

4.本公告由南方医科大学研究生招生办公室负责解释。若有变动,及时更新。

八、学费标准

1.全日制非定向学术学位博士研究生学费标准为每生每学年10000元;全日制定向学术学位博士研究生学费标准为每生每学年30000元。

2.全日制非定向专业学位博士研究生学费标准为每生每学年18000元;全日制定向专业学位博士研究生学费标准为每生每学年30000元。

九、联系方式

研究生招生办邮箱:smuzsk@163.com,联系电话:020-61648841,61648036



南方医科大学研究生招生办公室

2026年4月22日


【扫一扫添加导师,免费获取申博院校规划】


以上就是考博猫官网为大家提供的:博士申请相关内容,有任何疑问,可直接扫码咨询!


告汇总:2026年全国院校博士研究生招生简章汇总(持续更新)


教育博士简章汇总:2026年48所教育博士院校招生简章汇总(持续更新)


电话
首页
二维码